前回はVBPW34FASを試してみたが、ここでは戻って秋月で購入できるS6775に戻ることにする。
いつものことではあるが、ノイズ対策に悩まされるのだが比較的安定した実装が出来たのでこれで実験を行う事にした。
但し、振動などによりやはりノイズが発生するので、まだまだ対策が必要な感じではある。
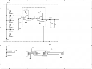
回路図は基本前回と同様だが、実装とこれまでの経験よりS6775を2個として作成を行った。尚、VBPW34FASと比べ半導体面積は合計で大体近い値となっている。
VBPW34FASx6 3x3x6=54
S6775x2 5.5×4.8×2=52.8
また、ノイズレベルを前回より少し高めに見積り、マイコンのADコンバータで12mV以上をカウントする様に変更した。
下記に写真を示す。

外観図

シリアルケーブルを接続したところ

内部写真

基板写真

計測時(減塩塩を測っているところ)
目的
今回の目的は下記である。
1.カウンターとして有効であるか
2.エネルギー分布を見ることが出来るか
測定結果
まず、バックグラウンド・減塩塩・ランタンのマントルでの測定を行う事にする。
下記を見てもらうとわかるが、ある程度のデータを取ろうと思うと結構時間がかかるので、150~200を超えるあたりのデータを収集し比較する事とした。サンプル間の比較は下記となった。

バックグラウンド 0.18cpm(756分平均)
減塩塩 0.43cpm(512分平均)
ランタンマントル 5.11cpm(45分平均)
以上の結果よりカウンターとしては機能してそうな事がわかる。
次にエネルギーの分布であるが、これは下記の様になった。
尚、この表は各々の電圧のカウント値を測定時間で割って、1分あたりの数値として記載している。

各々を別グラフで示すと下記となる。

バックグラウンド

減塩塩

ランタンのマントル
絶対レベルは異なるが分布が同じような傾向になっている。
実は今回期待したのは減塩塩で特徴的なピークは出ないかと期待したのだが、残念な事にそのようなものは見られなかった。
そこで、そもそもそのようなピークはどうなるのか・・計算する事にした。(最初にやれ!って感じですが・・・)
カリウム40のγ線は1.46MeV であり3.62eVで原子1個を電離するらしいので、全体で電荷は6.46E-14qとなる。チャージアンプと二段目の増幅回路から出力されるピーク電圧は簡単な計算で64Vになりました。
1段目の出力は Q/C=6.46E-14/1E-12=-0.0646(V)
2段目の出力は Vinx(-R2/R1)=-0.0646x(-1M/1K)=64.6(V)
念のためQCUSを用いて回路シミュレーションを行いましたがやはり40V位にはなります。これでは、電源電圧が3Vで駆動しているので当然計測出来ないのですが、それ以前にデータを見る限り出力が飽和している様なデータが全く出ていません。つまり回路云々以前の問題で、K40のγ線全体に相当するような信号はセンサーで検出されていない事になります。
予想ですが、センサに入ったγ線はいくらか吸収されるが、1.46MeV全体が検出される前にセンサーを通過してしまっているのでは無いかと思っています。つまりγ線の一部のエネルギーを検出している様な感じです。逆電圧を高くする等して空乏層をもう少し広げれば多少変わるのかもしれませんが、そもそも物理的に厚みのあるものでは無いので、根本的に1.46MeVをこの方式で検出するのには無理があるように思えてきました・・・。
一応諦めず、今後は先のVBPW34FASや別のダイオードについても調べてみたいと思います。
今回の結論
S6775を用いた検出器はカウンターとしては有効ではあるが、エネルギー測定を行うのは無理がありそうである。
今回作成したカウンターは、かなり小さく作ることが出来たので、ログ機能とアラーム機能を付けて子供に持たせてみようかと思っています。こちらについても別途また報告いたします。
ちなみに二段目の増幅率を下げるとマイコンでの測定に無理が出てしまうので、カウンターとしてはこの方が良さそうでした。
・・・個人が手持ちのものでいろいろやるのはここらあたりが限度かな・・・































































