ガイガーカウンターの作製記事は既に多くの方が書かれておりますが、どういった装置で測っているかをご説明する意味合いで記載いたします。
つたない英語でGM管を何とか入手できましたので、ガイガーカウンターを製作しました。
制作にあたり下記を目標としました。
・小型であること
子供に携帯させる事ができる事(これは難しかったのでとりあえず今後の課題です。)
・PCと接続できること
PCからの命令で、現在のカウント値と直前1分間のカウント値を返す
・電源としてボタン電池等を用いる事(小型にする為)
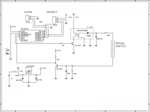
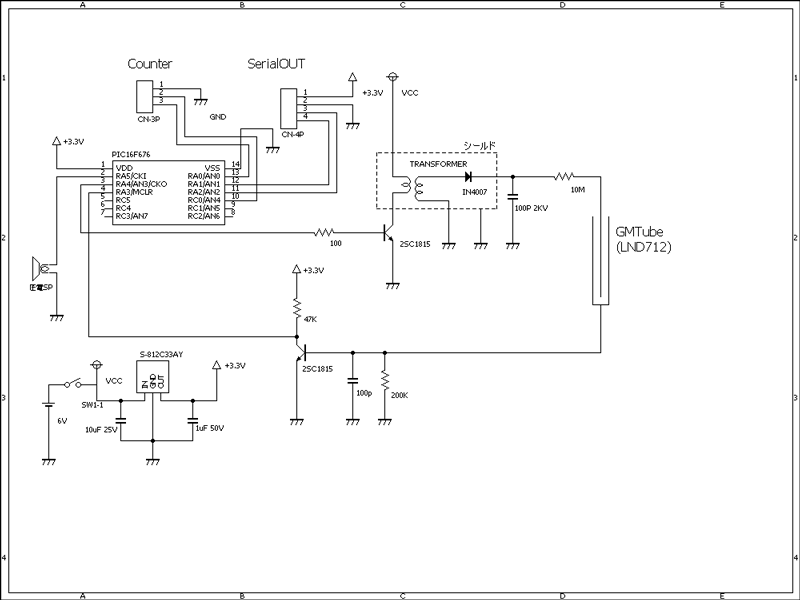
センサーはマイカ窓のGM管でLND712(LND社)を用いました。
動作電圧は 500V
アノード抵抗 10MΩ
高圧トランスは秋月電子の極細冷陰極管小型インバータよりトランスを取り外し使用しています。
最近は単体での入手が難しく、インバータとのセットで無ければ入手できない様です。
http://akizukidenshi.com/catalog/g/gM-00400/
今回製作で難しかった点は
・電圧が500Vに上がらない。
・高圧パルスのノイズが回り込み計測できない
がありました。ノイズに対しては写真及び回路図をみていただければわかりますが、
銅箔テープを用いトランス周りをシールドしました。
電圧の件は、組立後センサーが検知していない様でしたので、高圧プローブを用いオシロスコープで確認したところ、2次側の電圧が全く上がっていませんでした。そこで、高圧発生用のパルスを短いパルスを複数発生させる事により所定の電圧を得ることができました。


各々のパルスの幅と回数は実験により求めました。
実験例

(このような電圧のかけ方をしている関係もあってノイズ対策が必要なのかもしれません。)
当初はLCDを付ける予定でしたが、PICの容量の問題などもあり、ダイソーの万歩計を用いました。万歩計のリセットボタンによりPIC内部のタイマーをリセットし、1分間だけ万歩計をカウントさせる仕様にしてあります。
最初カウント漏れで苦労いたしましたが、ラジペンさんの日記を参考にさせていただきました。
とりあえず電池の保ちと、測定する場所などからR1の値を100KΩとしました。
動作結果
自宅の部屋(埼玉県南部、木造2F)での測定結果と、比較としてランタンのマントルの上で計測した結果を示します。

LND712でCPMとμSv/h(Cs137換算)は諸説ありますが、今回はセンサーの添付資料から0.0094程度と見積もりました。
この値を用いると
11.9cpm~0.11μSv/h
となり、周りに土が多い環境ですので、ほぼ妥当な値では無いかと考えられます。
(絶対値についてはあまり正確では無いですが・・。)
また本結果より、バラツキがかなりあることがわかりますので、特に低レベルでの測定は難しいことがわかります。
制作にあたり下記を参考にさせていただきました。
・ガイガーカウンタの部屋
・秋月電子「γ/β検出・ポケットガイガーカウンタキット」取説
・100円ショップの万歩計(歩数計)の高速化、ダイソー編
次回は本装置でいろいろ調べた事と、異なるセンサーとの比較などをまとめてみたいと思います。
また、PICのプログラムについても改めてまとめてみたいと思います。



